您好,欢迎访问蜀光中学官方网站!
时间:2024-01-11关注:
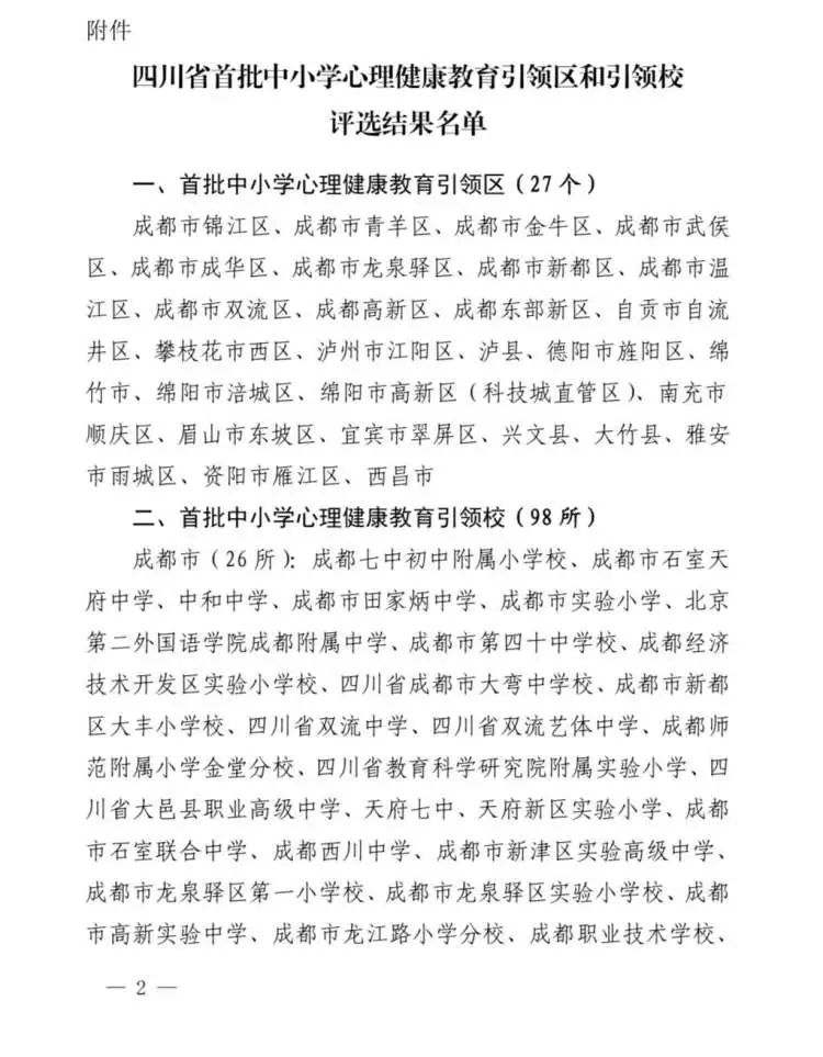
喜报
热烈祝贺!蜀光中学被评为四川省首批中小学心理健康教育引领校!
近日,四川省教育科学研究院公布了首批中小学心理健康教育引领区和引领校评选结果,自贡市蜀光中学获评“四川省首批中小学心理健康教育引领校”。



一直以来,蜀光中学高度重视心理健康教育工作,认真贯彻落实教育部、省市有关心理健康教育工作的文件精神,优化顶层设计,重视专业提升,开展课程建设,创新教育形式,构建“五心”育人工作体系,成立了自贡市首家校园医生流动工作站,编写了校本教材《健康心理的发现与塑造》《新高考选科指南》等,2023年9月被评为“自贡市心理健康“阳光工程”特色学校。
学校构建了“四全”心育格局,通过全链条建立心育工作机制、全覆盖建立“公能”心育体系、全方位提升师生积极心理素养、全领域构建心育支持网络等路径全方位多角度呵护孩子们健康成长。积极开展“心理征文比赛”、“笑脸征集”、“心理微电影大赛”、“心理游园活动”“心理漫画征集活动”等心育活动,举办“5.25”心理活动月、集体生日会、毕业季应援、蜀光百年大讲堂、职业访谈、社团展演等主题活动,不断深化心理健康工作,让孩子们在校园里乐观自信,阳光开朗,快乐成长!
此次获评“四川省首批中小学心理健康教育引领校”,既是对我校心理健康教育的肯定,也是对我校办好人民满意教育的鼓励。我们将继续努力,开拓进取,完善心理健康教育活动形式,强化校家社协调育人机制,为学生的健康成长撑起一片明亮的天空!